视网膜母细胞瘤(RB)是儿童最常见的眼内恶性肿瘤,在大多数患者中,视网膜母细胞瘤仅限于眼部,通过早期检测和可用治疗,该癌症的治愈率超过 95%。但如果该疾病未得到及时治疗,它可能扩散到身体的其他部位,此时会很难治疗。
目前主要治疗方式包括玻璃体内注射、放射治疗、冷冻治疗和全身化疗,通常会导致严重的眼部结构损伤和全身毒性。此外,有眼外扩散风险的患者通常需要进行眼球摘除术,从而导致永久性视力丧失。
视网膜母细胞瘤(RB)是儿童最常见的眼内恶性肿瘤,在大多数患者中,视网膜母细胞瘤仅限于眼部,通过早期检测和可用治疗,该癌症的治愈率超过 95%。但如果该疾病未得到及时治疗,它可能扩散到身体的其他部位,此时会很难治疗。
目前主要治疗方式包括玻璃体内注射、放射治疗、冷冻治疗和全身化疗,通常会导致严重的眼部结构损伤和全身毒性。此外,有眼外扩散风险的患者通常需要进行眼球摘除术,从而导致永久性视力丧失。
医学界一直渴望开发一种无创治疗,不用打针、不用手术,滴眼药水就能把药送到眼底。但眼睛有天然的防护屏障,包括角膜上皮、血视网膜屏障等,常规眼药水 99% 无法穿透,药物根本到不了眼底病灶。
2025 年发表的多篇综述文章指出,非侵入性(主要是局部眼药水)眼底药物递送面临巨大挑战:渗透率低。
近日,来自沈阳药科大学的研究团队在 Science Advances 发表研究成果,他们证明,利用从猪精液中提取的外泌体搭载抗癌药物,可以眼药水形式滴进眼睛,穿过层层眼部屏障,直达视网膜深处。在小鼠 RB 模型中,这种眼药水不仅显著抑制了肿瘤生长,还完美保住了视网膜功能,让小鼠的视力电生理测试几乎恢复正常。
外泌体是细胞分泌的纳米级 “小泡”,由于其良好的生物相容性、低免疫原性以及穿越生物屏障的能力,已成为极具前景的药物递送候选者。
在精子向卵子长途跋涉的迁移过程中,精液中的外泌体扮演着至关重要的角色。它们不仅能释放免疫抑制因子为精子披上“隐形斗篷”,避免遭到女性生殖道免疫系统的清除;还能利用表面携带的特定功能蛋白,短暂地打开生殖道上皮细胞间的紧密连接,协助精子顺利突破黏液与细胞等物理屏障。此外,外泌体在沿途会不断与精子融合,为其补充关键的蛋白质、脂质和抗氧化物,在抵御氧化损伤的同时,促使精子发育成熟、获得运动能力并最终完成受精所需的“获能”。
也正是这一特性,让团队不禁思考,这些颗粒是否也能穿过眼部的屏障。
他们从杜洛克猪精液中提取了外泌体,并在外泌体内部装载了一种特殊的“纳米酶系统”,包含碳点、二氧化锰和葡萄糖氧化酶,做成了 FA-SEVs@CMG 眼药水。
为了提高靶向选择性,研究人员在精液外泌体表面修饰了叶酸分子,因为视网膜母细胞瘤的癌细胞表面有大量叶酸受体,这能让外泌体只识别癌细胞,不伤正常眼细胞,避免误伤,实现精准靶向。

图 | FA-SEVs@CMG 在视网膜母细胞瘤中的治疗作用示意图(来源:上述论文)
为了验证 FA-SEVs@CMG 眼药水的有效性和安全性。研究人员做了大量实验,从体外细胞到小鼠、兔子模型。
在细胞实验阶段,研究人员分别将药物作用于正常眼细胞和视网膜母细胞瘤细胞。结果显示,即便在较高浓度下,角膜细胞、视网膜细胞、晶状体细胞等正常组织依然保持高度活性,存活率超过 85%,说明药物对眼睛本身非常安全。而面对癌细胞时,药物展现出强大的杀伤能力,抑制率达到 82.7%,远优于单纯药物和普通载体组。
通过荧光标记追踪可以清晰看到,带有叶酸“导航”的药物大量聚集在癌细胞内部,而在正常细胞中分布极少,靶向效果直观可见。进一步机制检测证实,药物进入癌细胞后,迅速消耗葡萄糖使其“断粮”,同时清除癌细胞的抗氧化防御,引发剧烈的氧化应激反应,最终触发铁死亡通路,让癌细胞走向不可逆的死亡,而不会引起正常组织的损伤。
此外,研究团队还采用离体猪角膜模型,模拟人眼的真实屏障结构,测试了FA-SEVs@CMG 的穿透效率。数据显示,普通药物 10 小时内的角膜穿透率仅有 2% 左右,普通外泌体载体也仅有不到 6%,而这款新型滴眼剂的穿透率达到 14%,是普通药物的 7 倍、普通外泌体载体的 2.4 倍,并且在 6 小时左右就能达到浓度峰值。
在活体动物安全性实验中,研究团队选用兔子,连续多天进行滴眼处理。观察发现,动物眼表没有出现红肿、炎症、分泌物增多等异常现象,角膜保持透明,视网膜结构完整,没有出现明显的细胞凋亡或组织损伤,体内肝肾功能指标也均在正常范围,证明长期局部用药不会带来明显的全身或局部毒性。
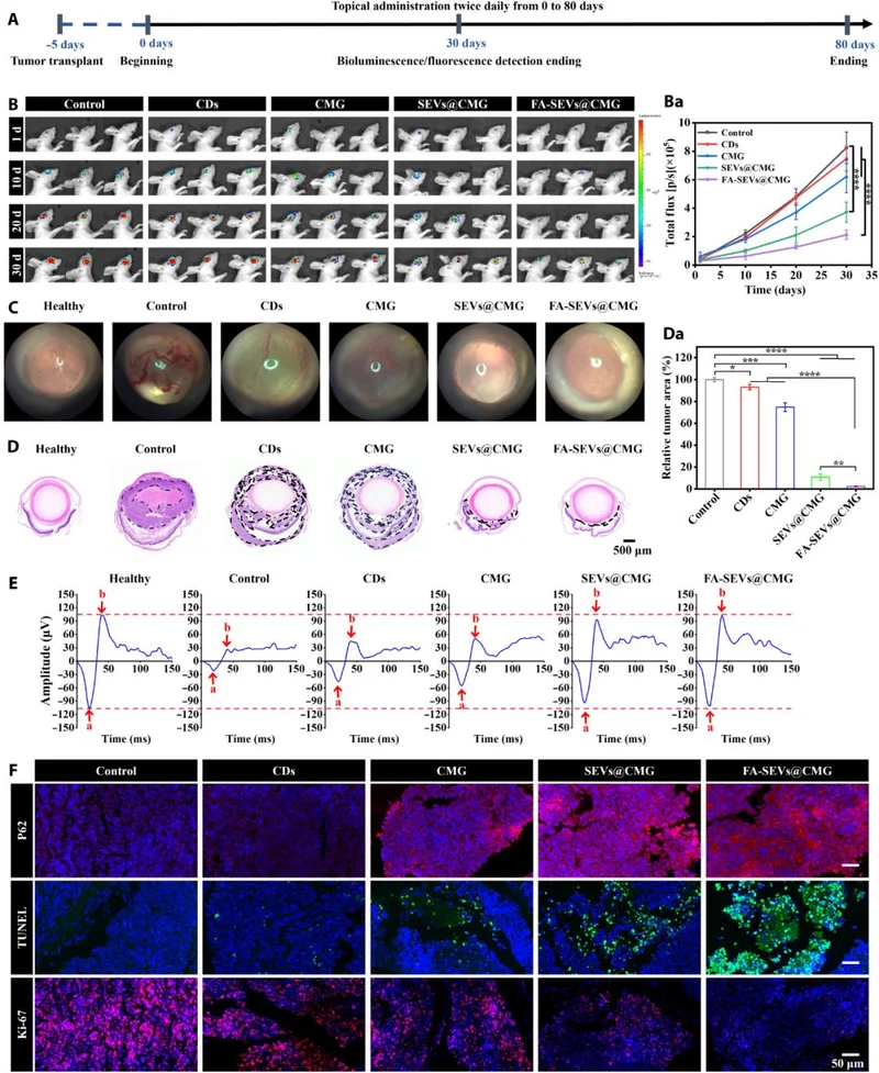
最后,研究人员在眼癌小鼠模型上进行了测试。30 天后,肿瘤体积缩小 60% 以上,生长完全受抑,视网膜结构完整、功能正常。而那些使用含有纳米酶系统成分但未包裹在外泌体中的滴眼液的对照组小鼠,肿瘤则继续生长,并扩散到眼睛的其他部位。

图 | FA-SEVs@CMG 在 RB 小鼠体内的药效学研究(来源:上述论文)
进一步的研究发现,FA-SEVs@CMG 能渗透到眼底的机制在于,猪精液外泌体表面天然富含的 EGF 样蛋白,可作为关键信号分子,直接激活角膜上皮屏障细胞表面的 EGFR 受体,进而启动下游一系列信号激活,促使细胞骨架发生适度收缩,使得构成眼部屏障的紧密连接蛋白出现暂时性、可控性解聚与重排,在不损伤细胞结构的前提下为药物打开通道。最关键的是,该通道会在 23 小时内自动恢复,完全可逆。
澳大利亚阿德莱德大学研究药物输送和纳米医学的研究员 Chunxia Zhao表示,这项技术可以改善药物穿过其他类似难以突破的屏障,例如血脑屏障,用于治疗包括阿尔茨海默病在内的疾病,或黏膜屏障的输送。但她表示,另一个未知数是,开发这种液滴所需的复杂系统是否可以大规模生产。
澳大利亚墨尔本贝克心脏与糖尿病研究所的生物医学和分子蛋白质组学研究员 David Greening(大卫·格林宁)表示,滴眼液形式的药物比眼内注射药物的侵入性更小。但他指出,这项研究目前只是概念验证,还需要进行人体试验。
研究团队在论文中指出,这种基于猪精液外泌体的眼部递药系统具有很强的通用性,未来不仅可用于视网膜母细胞瘤,还计划研究其在威胁视力的视网膜病变中的更广泛治疗潜力,包括新生血管性年龄相关性黄斑变性和增殖性糖尿病视网膜病变。